中国·太阳集团tyc9728(股份)有限公司-官方网站
返回集团首页
首页
关于我们
太阳集团tyc9728简介
现任领导
办公室
教研室
联系我们
党建工作
党建动态
支部风采
理论学习
样板支部
“四大工程”
主题教育
公司产品
教学动态
课程建设
教材建设
教学改革
教学管理
虚拟仿真
教学团队
科学研究
科研动态
科研项目
科研成果
科研论文、著作
团队建设
学科动态
重点学科
学科简介
重点实验室、研究室
人才培养
研究生教育信息管理系统
学位培养
导师队伍
师承教育
创新创业
博硕驿站
人才培养方案
实训平台
五运六气
经典书院
员工工作
名师风采
教学名师
教学新秀
名师领航
图片集锦
党建
团队
师承
创新创业
大赛
教风学风促进促进月活动
实施方案
工作进程
开展活动
学习党的十九届六中全会精神
您的位置:
首页
>
科学研究
>
科研动态
>
正文
>
科学研究
科研动态
科研项目
科研成果
科研论文、著作
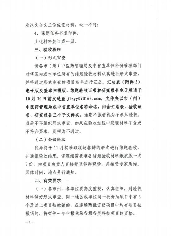
吉林省中医药管理局关于开展2022年度中医药科技项目结题验收的通知
更新时间:2023-10-23